
Robotic Warehouse
Supervisor System
Designing real-time decision-making for safety-critical operations
Role: Sole Product Designer
Focus: Complex Systems, HRI
Company: Finally Robotics
Platform: Enterprise SaaS
Product / Complex Systems, HRI
Challenges
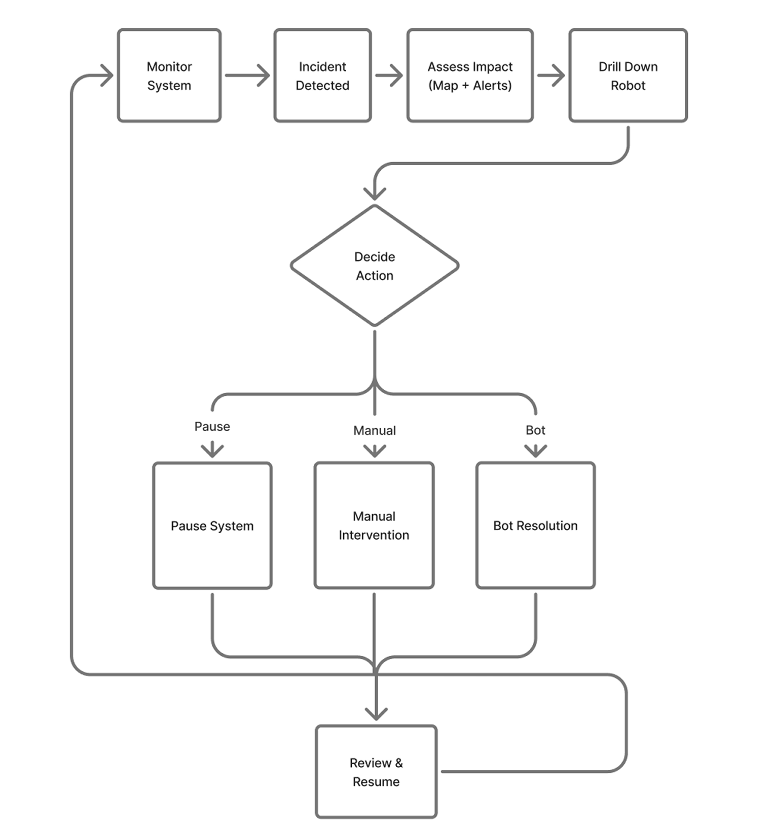
- Too many real-time signals with no clear priority
- No single source of truth between robots, space, and incidents
- Operators hesitated during failures
- Edge cases (connectivity loss, multiple robot failures) broke confidence
Human vs Robots Tasks

& Collaboration points

Flow
Wireframe - Supervisor View

Edge Case

Design Solution
- One operational surface instead of fragmented screens
- Clear hierarchy between monitoring and action
- Progressive disclosure of data
- Explicit authority in critical states
- Same UI adapts to normal and edge conditions


Measured Impact
- -40% reduction in human input errors.
- -25% reduction in task time for complex picking workflows.
- -55% reduction in exception resolution time during handoff flows.
Future Improvements
- Predictive risk indicators (before failures happen)
- Supervisor vs Technician modes
- Confidence scoring for AI detections
- Simulation mode for training edge cases


